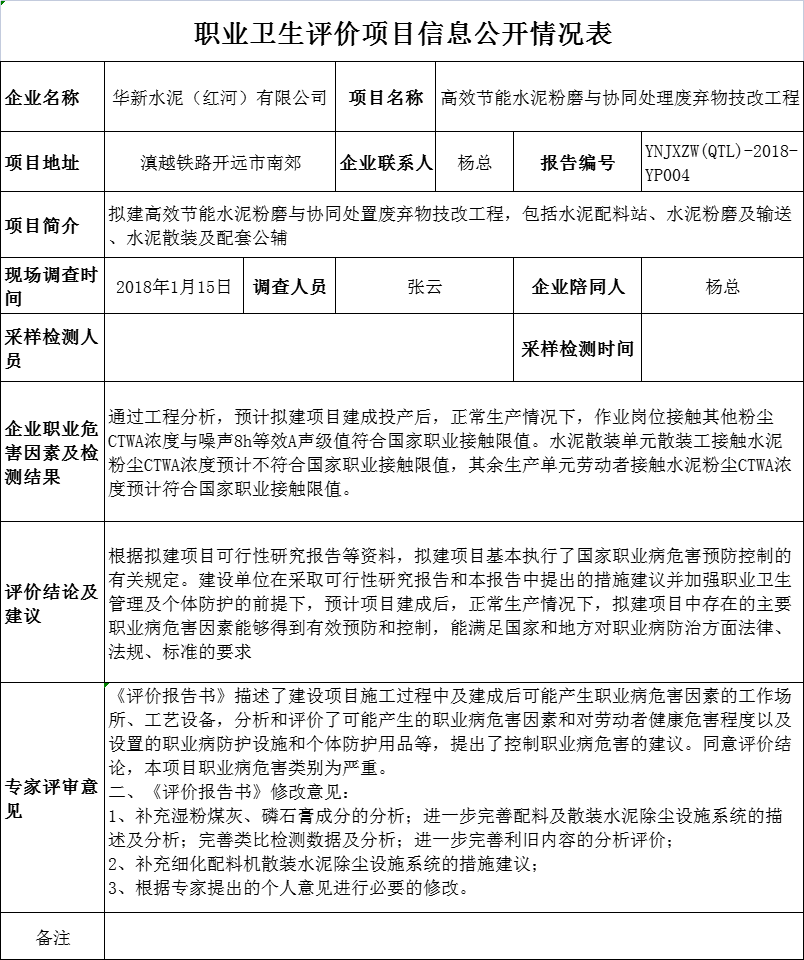
18-職業衛生(shēng)評價項目信息公開情況表-YNJXZW(QTL)-2018-YP004

相(xiàng)關新聞
移動端二維碼
公司宗旨:團隊、事(shì)業、共赢,責任、榮譽、使命
公司理(lǐ)念:組織團隊、制度體(tǐ)系、共赢文化
實現思路(lù):建設企業文化平台,實現團隊和個人(rén)的共同價值
雲南大成安全技術服務有限公司
公司地址:雲南(nán)﹒昆明市高新區海源中路(lù)1666号彙金大(dà)廈A座13樓
聯系電話(huà):(0871)68387388、68387366
公司傳真:(0871)68387358、68387398
公司郵箱:aaa@jxzaaq.com
公司郵編:650106
Copyright © 2022 雲南大成安全技術服務有限公司